LT2: Fehler an der elektrischen Lüfterschaltung lokalisieren und beheben
-
LT2: Fehler an der elektrischen Lüfterschaltung lokalisieren und beheben
-

-
Am Fahrzeug von Frau Müller geht die Kühlmitteltemperaturanzeige immer noch in den roten Temperaturbereich.
Sie erhalten den Auftrag, eine Diagnose im elektrischen Bereich des Kühlsystems durchzuführen.
Welche Gegenstände im Bild oben nehmen Sie aus Ihrem Werkzeugkoffer, um die Diagnose durchzuführen? Können Sie auch kurz beschreiben, wofür Sie die ausgewählten Gegenstände verwenden?
Bitte schreiben Sie Ihre Gedanken auf und bearbeiten Sie anschließend den nachfolgenden Arbeitsauftrag!
Falls Sie den nachfolgenden Arbeitsauftrag nicht lösen und die "Ich-kann"-Formulierungen nicht erfüllen können, gehen Sie bitte in die Lernschritte LS2.1 bis LS2.3. Erarbeiten Sie dort die jeweiligen Aufgaben mit den angegebenen Hilfsmitteln und Materialien.
-

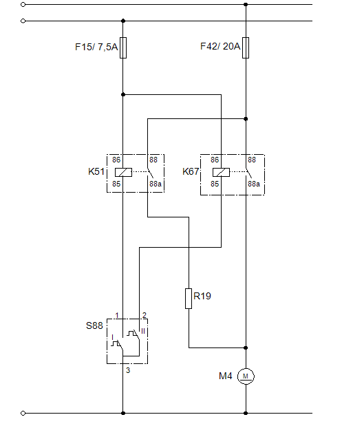
Die Kühlmitteltemperaturanzeige geht immer noch in den roten Bereich.
Sie prüfen daher die elektrische Schaltung des Lüfters.
1. Beschreiben Sie den Regelablauf der Lüfterschaltung.- Beziehen Sie sich auf den nachfolgenden Schaltplan.
- Erläutern Sie dabei die Funktion und Wirkungsweise der Lüfterschaltung.

2. Entwickeln Sie die einzelnen Schritte zur elektrischen Überprüfung der Gesamtschaltung.
- Achten Sie auf eine zielführende Reihenfolge der einzelnen Prüfmaßnahmen.
- Nennen Sie für jede Messung die zu erwartenden Sollwerte.
- Nennen Sie geeignete Messgeräte und beschreiben Sie die Prüfbedingungen.
3. Dokumentieren Sie die Reihenfolge der Prüfmaßnahmen tabellarisch in Form eines Messprotokolls.
Erstellen Sie das Messprotokoll nach folgender Vorlage:
4. Reflektieren Sie Ihr Wissen. Füllen Sie hierzu die "Ich-kann"-Liste aus.
-
Ich kann...
-