Lernschritt LS2.2
-
Lernschritt LS2.2
-
Funktion der elektrischen Lüfterschaltung analysieren und erklären
Noch einmal eine kleine Sortieraufgabe. Müsste gut machbar sein...
-


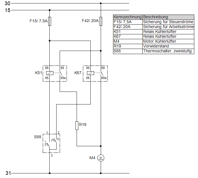
Um eine Diagnose an der elektrischen Lüfterschaltung durchführen zu können, müssen Sie die Funktion der Schaltung verstehen.
Wählen Sie hierzu entweder die Aufgabe
oder
oder die Aufgabe
. -
Niveau A
-
Niveau B
-
Niveau C
-
Herausgeber: Land Baden-Württemberg, vertreten durch das Zentrum für Schulqualität und Lehrerbildung (ZSL), Heilbronner Straße 314, 70469 Stuttgart, Telefon 0711/21859-0, poststelle@zsl.kv.bwl.de
Verantwortlich im Sinne des Presserechts: ZSL, Irmgard Mühlhuber, Ref. 24 "Digitalisierung, Medienbildung", Heilbronner Straße 314, 70469 Stuttgart, Telefon 0711/21859-240, digitalebildung@zsl.kv.bwl.de
Kontakt zum/r behördlichen Datenschutzbeauftragte/n: datenschutz@zsl.kv.bwl.de